网站首页
协会概况
党建引领
协会动态
政策法规
行业交流
文化科技
台海茶讯
信息公开
联系我们
当前位置:
>
信息公开
>
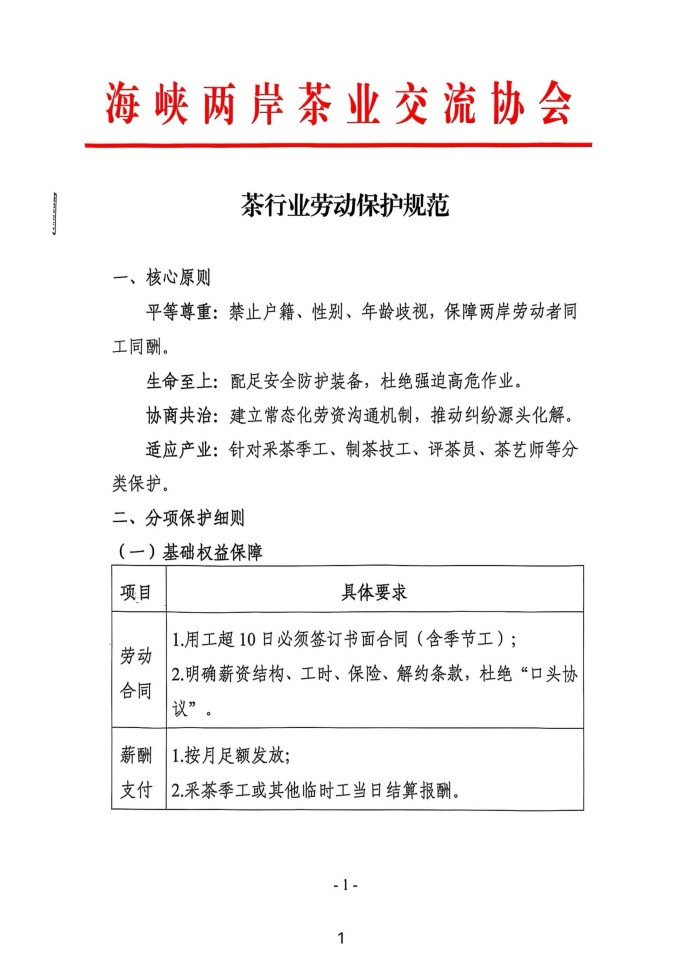
茶行业劳动保护规范
时间:
2024-03-06 10:29
作者:
海茶会
点击:
次
------分隔线----------------------------
上一篇:
茶产业节能减排技术指南
下一篇:
茶行业信用体系建设
栏目列表
推荐内容
热点内容
茶产业节能减排技术指南
茶行业信用体系建设
茶行业劳动保护规范
海峡两岸茶业交流协会2024年度财
茶行业自律公约
茶行业安全生产指导意见
茶行业预警机制
茶艺师、评茶员职业技能等级认定
海峡两岸茶业交流协会2023年度财
在第三届第三次会员代表大会暨三