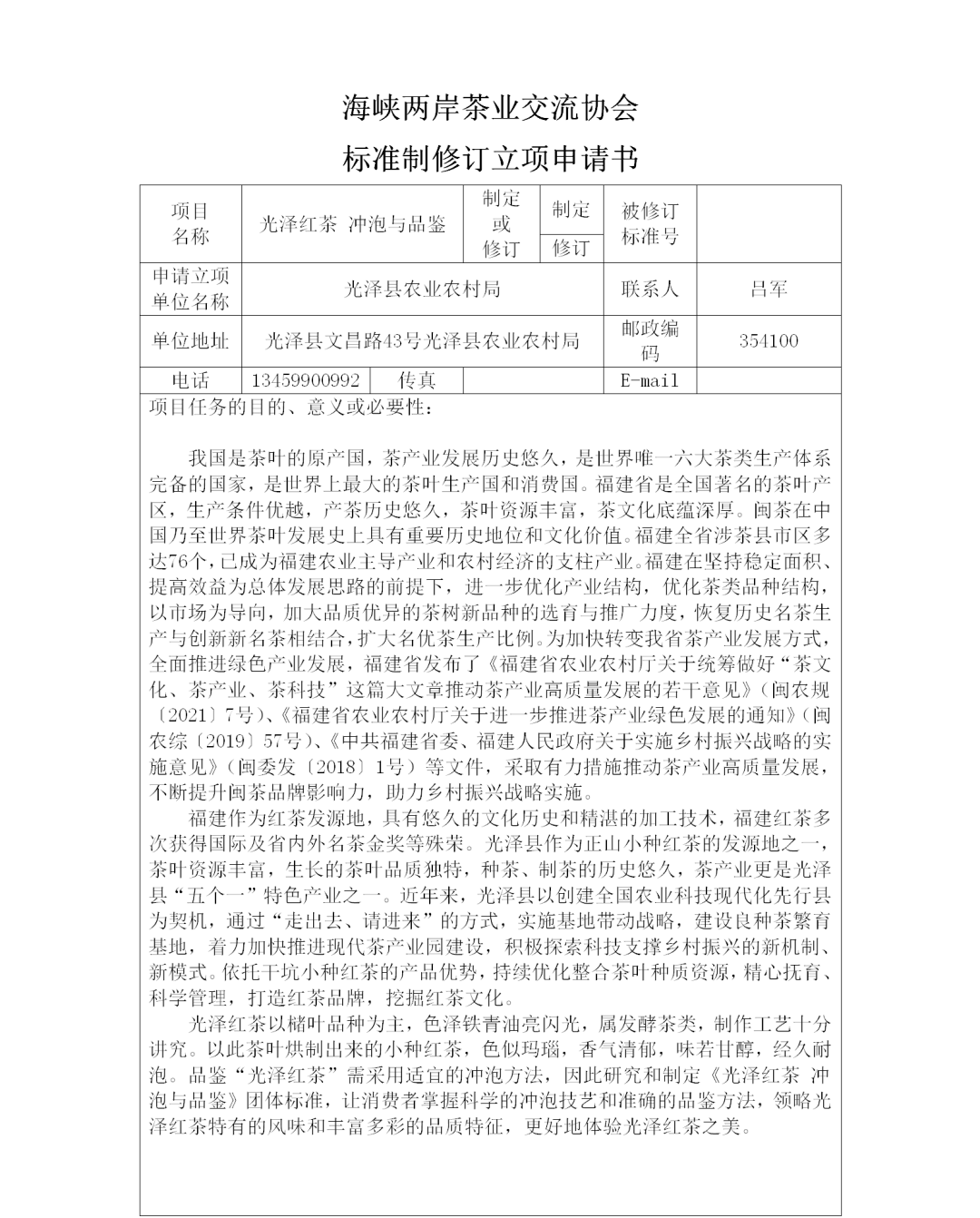
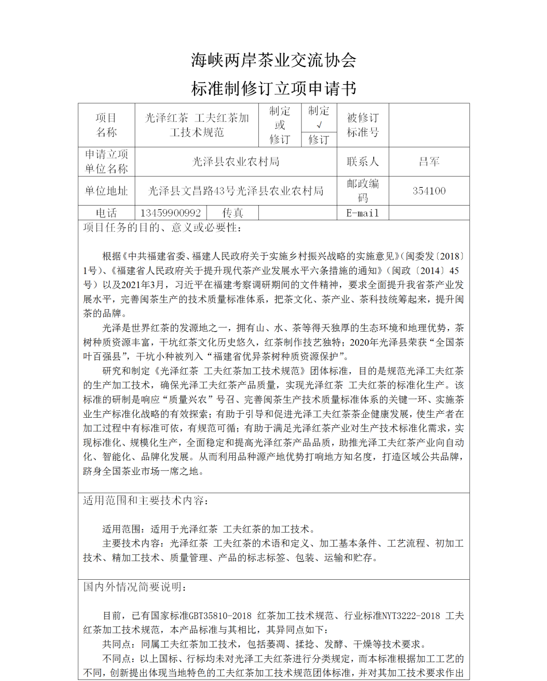
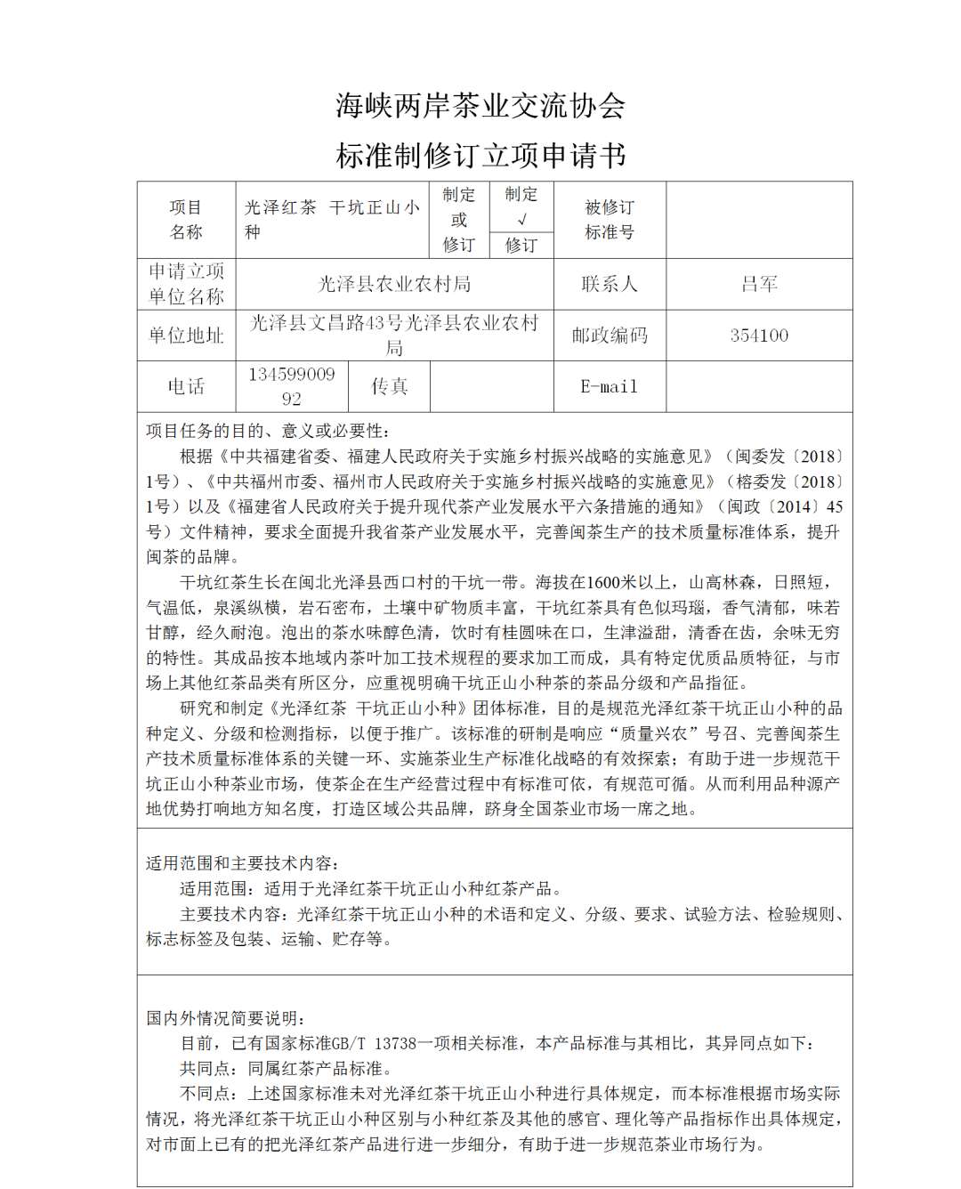
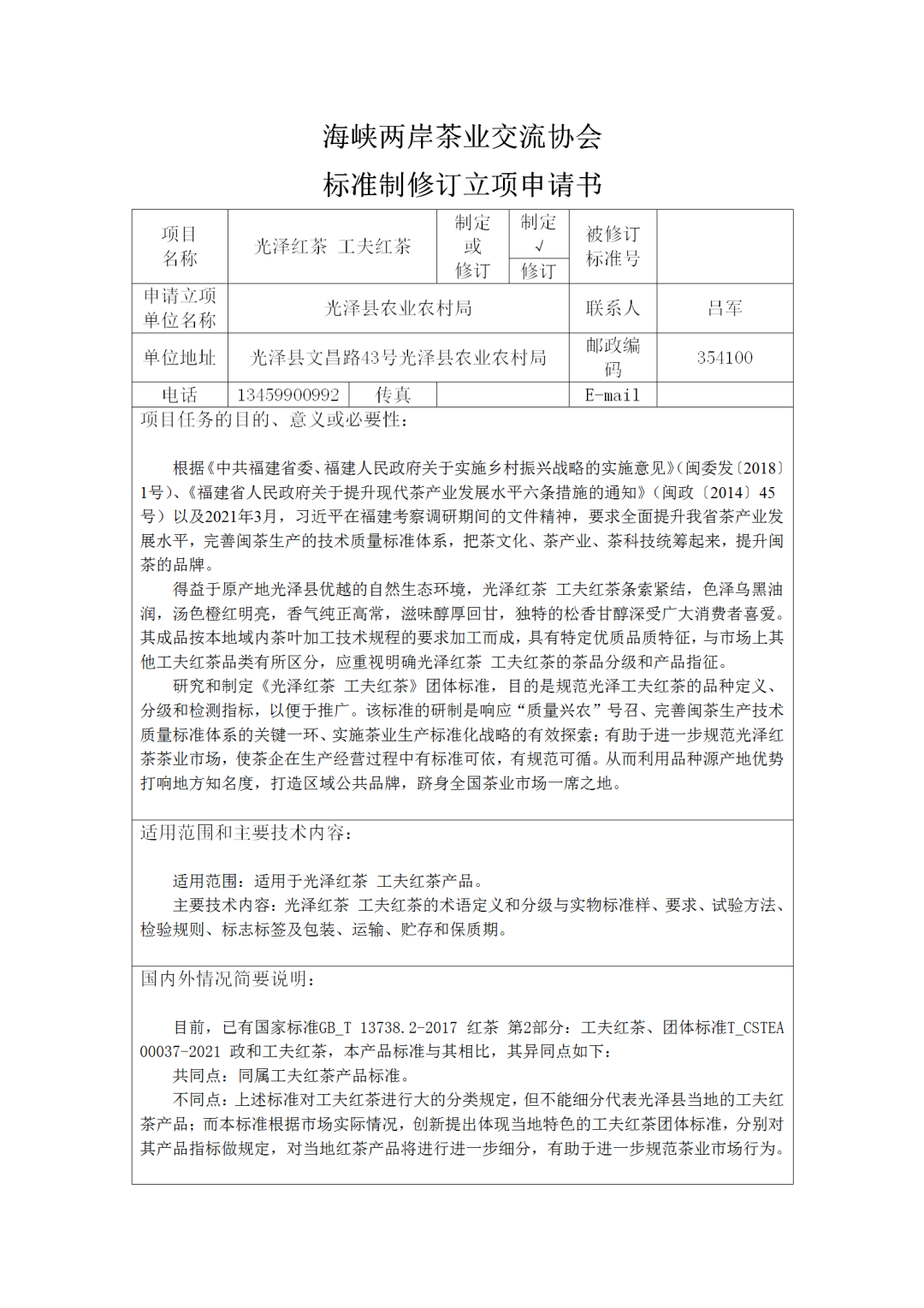
7月15日,海峡两岸茶业交流协会经研究,同意《光泽红茶 工夫红茶》《光泽红茶 工夫红茶加工技术规范》《光泽红茶 干坑正山小种》《光泽红茶 干坑正山小种加工技术规范》《光泽红茶 冲泡与品鉴》团体标准立项。 具体通知如下: |
7月15日,海峡两岸茶业交流协会经研究,同意《光泽红茶 工夫红茶》《光泽红茶 工夫红茶加工技术规范》《光泽红茶 干坑正山小种》《光泽红茶 干坑正山小种加工技术规范》《光泽红茶 冲泡与品鉴》团体标准立项。 具体通知如下: |
7月30日至8月3日,海峡两岸茶业交流协会会长林钟乐、副会长吴晓...
如何将非遗技艺、国茶文化,化为可感知的人文盛宴? 8月2日,八马茶业联合非遗顶流媒...
人民健康,是社会主义现代化的重要标志。自 2015年党的十八届五中全会明确提出推进健...
7月28日至29日,海峡两岸茶业交流协会会长林钟乐一行前往安化县调研茶产业发展情况。...
...