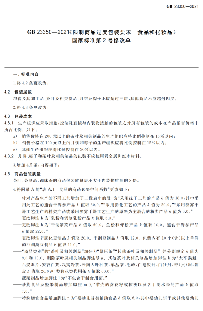
包装“瘦身”,既是保护生态环境、促进资源节约的关键举措,也是顺应现代消费者偏好、满足市场新需求的重要行动。 3月1日,GB 23350-2021《限制商品过度包装要求 食品和化妆品》国家标准第2号修改单(以下简称“修改单”)正式生效,标志着我国在推动绿色消费与环境保护方面迈出坚实步伐。此修改单对茶叶包装规范进行多项细化,体现国家对茶产业可持续发展的高度重视,也深刻影响茶企的市场竞争策略。面对变化的包装新标准,茶企需细致审视并遵循要求,在合法合规的基础上进一步探索包装升级的新方式。 为全面洞悉茶叶包装的治理现状与前瞻趋势,“说茶”平台综合多方典型报道,并特别连线多家茶叶包装行业协会及企业,多维度、立体化展现茶叶包装的升级之路。 ![]() △批准修改单的相关公告(图片来源:国家市场监督管理总局) 速览,自查! 茶叶包装治理紧密推进中 茶叶包装治理已经取得阶段性治理成效。自限制过度包装标准及相关修改单发布以来,全国各地纷纷启动系列治理行动,整治包装乱象、助力茶叶市场回归清朗环境的同时,也为茶叶包装未来发展指明优化与改进的方向。 数据统计,国家市场监督管理总局公开发布的四批共80个茶叶过度包装专项治理行动的典型案例中,有66个案例聚焦于空隙率超标问题,9个案例关乎包装层数过多,7个案例则涉及包装成本过高(部分案例问题有所重叠,数量总和超过80)。茶企应高度重视这些整治重点,让茶叶真正“轻装上阵”。 ![]() △案例公布(图片来源:国家市场监督管理总局) 茶叶包装治理的长期愿景同样值得茶企密切关注。此次修改单对茶叶包装提出更为详尽和严格的规定,茶企、茶商需主动进行自我审查,确保产品符合新标准要求。尤其值得关注的是,修改单明确设定“紧压茶”和“其他茶叶及相关制品”的k值(商品必要空间系数),对茶叶包装的空隙率提出更严格标准。此外,包装层数从四层减少至三层,包装成本及材质也作更细致规范(点击阅读《读懂限制茶叶过度包装国家标准!专家深度解析来了 | 说茶大讲堂》,查看专家深度解读标准内容),推动茶叶包装的进一步优化,促使茶企向创新和绿色化方向转型,践行资源节约和环境保护理念,引领行业向良性、可持续的方向发展。 ![]() ![]() ![]() △修改单内容(图片来源:国家市场监督管理总局) 转型升级进行时! 如何让包装兼顾绿色与经济? 坚持包装治理,逐渐成为茶行业绿色发展与经济增长的双赢路径。 ![]() 福建省政协提案委原专职副主任、一级巡视员、海峡两岸茶业交流协会副会长兼秘书长张贵明指出,新标准实施后,能有效规范茶叶包装,减少资源浪费和环境污染,鼓励茶叶包装采用更环保的材料和技术,推动茶行业向绿色低碳方向发展。同时,能明显减轻消费者负担,提高消费者对商品价值的认识,维护公平竞争的市场环境,防止不正当竞争行为,提升茶行业的社会形象,增强公众对茶行业的信任和支持。 行业众多头部茶企的前沿探索,便是以茶包装升级助力生态与经济发展、传播文化价值等融合发展路径的生动例证。 创新改版,准备充足。中茶蝴蝶密切关注包装法规,培训人员,成立专项行动小组,在保证性能、保持文化内核的基础上,采用科学计算减少材料使用,并积极尝试环保原料替代,升级改版包装设计,提升品牌形象,为新标准的执行做足准备。 全链审查,结构优化。中茶海堤优化内审机制,严审全产业链产品,调整包装结构降成本,确保空隙率合规。实施“环保瘦身”,减轻木盒重量,金属礼盒换轻量纸盒,推出高性价比“简装系列”,主打环保材质,提供更多绿色消费选择,促进可持续发展。 立足优势,低碳发展。中茶凤庆以高质高效为核心,在践行新标准的基础上平衡包装美观与实用,并结合“零碳工厂”优势,从设计优化、成本管控、材料升级等方面探索环保新型包装,既满足消费者喜好,又减少环境危害,推动零碳目标的实现。 原料升级,价值如一。武夷星坚持环保理念,采用可食用大豆油墨、森林管理委员会(FSC)认证符合可持续发展标准的森林纸张等环保原料。深挖产品文化价值,优化产品尺寸,研发更轻更环保、同样有质感的包装材料,确保向消费者充分传递产品价值。 可以看出,包装瘦身并非“紧箍咒”,而是助推行业良性发展的重要抓手。头部茶企的包装升级之路,为行业起示范作用。 透视茶叶包装“瘦身令” 看见产业未来发展新方向 限制过度包装,既是以强制性法规保护生态环境的重要践行方式,也蕴藏消费市场需求转变的新机遇。理性消费浪潮下,轻简化包装更能让消费者拥有货真价实的购物体验;环保意识增长下,消费者更青睐绿色包装(《2024中国茶商业白皮书》调研结果显示,简易礼盒和茶饼、简易包装位列包装偏好前二,环保材料成为位列材质偏好榜首);国际市场方面,欧盟包装新规要求在2030年所有投放市场繁荣包装100%可回收,预示着未来茶产品包装设计将对茶叶出口产生潜在影响。 对此,张贵明对茶行业后续发展提出建议:全行业要切实贯彻落实新标准,确保茶产品所有包装符合限制要求,避免过度包装;加大宣传贯彻力度,提高消费者对过度包装的认识,引导消费者做出正确的选择;加强行业自律与合作,共同遵守行业包装标准,减少行业内的过度包装现象;鼓励和支持科技创新,开发新的包装技术和材料,以更经济、环保的方式满足市场需求。 行业寄语: 据估算,包装层数减1层,单个礼盒纸张消耗可降低30%以上,若全行业推广,年减包装废弃物可达数万吨,有效减轻填埋负担、促进环境保护。同时,茶企得以减少冗余投入,从“包装内卷”转向“品质突围”,优化市场环境。消费者能更关注茶叶本质,推动行业回归产品核心,增强市场竞争力。茶企应继续秉持绿色发展理念,积极落实新标准,为茶行业的高质量发展贡献力量。 ![]() ![]() △创意轻包装(图片来源:不存在的设计) 伴随修改单的正式生效,茶行业步入新的包装规范阶段。包装瘦身,不仅是对市场环境的深度净化,也是顺应时代趋势、驱动行业转型升级的重要力量。相信茶行业在遵循规范、保障品质的过程中,将推动茶产品以更加多元化、富有创意的形式展现在广大消费者面前,不断传递中国茶的深厚底蕴与时代新意。 |







